Synthetic training data for text tasks is having a moment because it solves a real problem: getting enough labeled examples is expensive, slow, and often blocked by privacy or policy. With modern LLMs, you can generate thousands of candidate examples in minutes and turn them into a training set for classification, extraction, summarization, or instruction following.
The catch is that synthetic data is not “free accuracy.” If you treat it as a drop-in replacement for real user data, it can quietly push your model away from real-world distributions. You may see an offline uplift and still ship a regression: worse handling of messy user inputs, brittle behavior on edge cases, and overconfidence on facts the synthetic generator invented.
This guide explains where synthetic text data works, where it backfires, and how to build a pipeline that scales quality. The emphasis is practical: generation strategies, grounding, filtering, deduplication, mixing ratios, and evaluation. If you build or fine-tune NLP/LLM systems, this is the difference between synthetic data as a multiplier and synthetic data as a trap.
A simple rule that prevents most mistakes
Synthetic data should augment real data, not replace it. If your model never sees real user inputs (or your test set doesn’t reflect them), you are optimizing for the generator’s world, not your users’.
1. What synthetic training data actually is (and what it is not)
“Synthetic training data” is an umbrella term. Teams sometimes mean very different things, and those differences matter because they determine failure modes.
1.1 Common types of synthetic data for text tasks
- Template-generated data: rules or programmatic templates create labeled text, such as “If the user mentions refund, label as Billing.” This is closest to classic data generation and often has high label correctness but limited diversity.
- LLM-generated examples: an LLM writes prompts/inputs and corresponding outputs (labels, extracted fields, summaries, answers). This is high diversity but can introduce hallucinations and subtle label noise.
- Pseudo-labeling: you run a model over real unlabeled data and treat the model output as a label (sometimes with confidence thresholds). This preserves real-user distribution but inherits model bias and errors.
- Weak supervision: labeling functions (heuristics, regex, distant supervision rules) label data at scale. You then use a model to learn from noisy labels. Quality depends heavily on rule design and conflict resolution.
- Augmentation: paraphrasing, back-translation, noise injection, style transfer. This is best used to improve robustness rather than to create entirely new skills.
- Retrieval-grounded synthesis: synthetic examples are generated from a trusted corpus so outputs are supported by specific source text. This is a key technique for QA and summarization.
1.2 What synthetic data is not
- Not a substitute for evaluation: you cannot judge synthetic data quality by how “good it reads.” You need correctness checks and production-like tests.
- Not automatically privacy-safe: synthetic text can still contain personal data if prompts include it or if the generator memorized it. You must scan and govern it.
- Not immune to distribution shift: if the generator writes cleaner text than your users, your model will learn “clean text” patterns and fail on messy reality.
A useful framing
Think of synthetic data as a way to shape the training distribution. You are choosing what the model sees often, what it sees rarely, and what it never sees. If the shape does not match production, you will ship surprises.
2. When synthetic data works extremely well for text tasks
Synthetic data shines when the task has clear correctness criteria and the “space of valid examples” can be described with constraints, schemas, or rules. In those situations, you can generate many variations without losing the core signal.
2.1 Classification and routing tasks
Intent classification, topic labels, email routing, ticket triage, policy categorization, content moderation buckets— these often benefit from synthetic data because:
- labels are discrete and can be validated,
- you can generate balanced class coverage,
- you can explicitly include hard negatives (near-miss examples).
A strong pattern is to generate multiple “families” of examples per class: short queries, long explanations, slang/typos, multilingual variants, and ambiguous cases. Synthetic data is especially valuable to cover rare intents you cannot easily collect.
2.2 Extraction to a schema (structured outputs)
If your model must extract fields into JSON (e.g., {"amount":..., "date":..., "merchant":...}),
synthetic data is often a win because you can validate examples mechanically:
- JSON parses,
- required keys exist,
- types are correct,
- values match patterns (dates, currencies, IDs).
Because extraction tasks have objective checks, you can run large-scale generation, apply strict filters, and end up with a high-quality dataset. For many teams, this is the highest-ROI use case.
2.3 Formatting, rewriting, and normalization
Tasks like “rewrite in a more formal tone,” “convert to bullet points,” “normalize addresses,” or “standardize product titles” are well-suited because they’re transformations. You can evaluate outputs with:
- format checks (does the bullet list structure match?),
- length constraints,
- presence/absence constraints (no new facts, preserve key entities),
- reference comparisons (did it keep the same meaning?).
2.4 Summarization on controlled inputs
Summarization synthetic data is safer when it is grounded in a known input document and you enforce “no new facts.” If you generate both inputs and summaries from scratch, you risk training the model to sound convincing rather than accurate.
Where summarization synthetic data works
Customer support: generate synthetic tickets and extractive summaries anchored to the ticket text, then add a small layer of abstraction (“Customer is asking about refund policy”)—while verifying that every claim exists in the source.
2.5 Low-resource languages and domain vocabulary bootstrapping
If you are building for a domain with specialized vocabulary (medical, legal, industrial) or a language with limited labeled data, synthetic generation can quickly create task examples that include key terminology. The critical requirement is that you still validate on real domain text and real user messages; otherwise, you may learn “textbook style” rather than real usage.
3. When it backfires: the common failure modes
Synthetic data backfires when it introduces systematic errors or systematically misrepresents production inputs. The worst part is that these errors can be consistent and therefore easy for your model to learn—while being wrong.
3.1 Distribution shift to “LLM-speak”
LLM-generated text often has a recognizable cadence: coherent paragraphs, tidy reasoning, and polite phrasing. Real users do not. If your training corpus becomes dominated by synthetic examples, your model can become worse at:
- typos and shorthand,
- partial context (“it didn’t work again”),
- angry or emotional messages,
- code-mixed language,
- domain-specific abbreviations and internal jargon.
You can think of this as style overfitting: the model learns the generator’s writing style as a shortcut feature.
3.2 Hallucinated labels and “clean but wrong” targets
A synthetic example can look plausible and still be wrong in ways that are hard to detect at a glance:
- Incorrect class: subtle misinterpretation of intent.
- Incorrect extraction: wrong date/amount, missing a field, or inventing a value.
- Incorrect rationale: explanations that sound good but do not match the label.
- Incorrect facts: QA pairs where the answer is not supported by the provided context.
If you use synthetic data for open-domain factual tasks (general knowledge QA), the generator can produce confident nonsense at scale. Your model then learns to mimic that confidence.
3.3 Diversity collapse and “mode coverage illusions”
Synthetic generation can appear diverse because wording changes, while the underlying patterns remain repetitive: the same few scenarios, the same few entity types, the same few structures. This leads to:
- inflated offline metrics,
- poor long-tail behavior,
- fragility when the user asks in a new way.
3.4 Test contamination and misleading evaluations
The most dangerous failure is when synthetic generation contaminates evaluation. Examples:
- you generate training and test data from the same prompt template,
- you paraphrase the test set into training,
- you accidentally include near-duplicates across splits,
- you use the same generator model to produce both data and judge it.
If you only remember one evaluation rule
Your final test set must represent production and must be protected. Treat it like a secret: no generation from it, no paraphrasing it into training, no “helpful” leakage through prompt examples.
3.5 Safety and policy regressions
If synthetic examples are overly polite and sanitized, your model may fail on real user content that includes abuse, threats, self-harm signals, or disallowed content. Synthetic data can also “wash out” refusal patterns if your generator produces compliant answers too often.
4. Generation strategies that scale without collapsing quality
The goal is not to generate a huge dataset. The goal is to generate a dataset that improves generalization. That requires intentional strategies to increase coverage and reduce systematic errors.
4.1 Start from a task spec that is brutally explicit
Before generation, define:
- Inputs: what the user provides (length, channels, common noise).
- Outputs: label set or schema, including edge cases and “unknown.”
- Constraints: what must never happen (invent facts, include PII, exceed scope).
- Ambiguity policy: how to label ambiguous inputs (multi-label, “needs clarification,” or fallback class).
A large share of “synthetic data backfires” incidents are not caused by generation but by ambiguous specs. The generator fills the gap with assumptions, and your model learns those assumptions.
4.2 Use scenario-first generation (then paraphrase)
For classification and extraction, generate by scenario:
- Generate a scenario (what is happening, what the user wants, what constraints exist).
- Generate multiple user utterances for that scenario (short, long, messy, multilingual).
- Generate the target label/extraction based on the scenario.
This produces deeper diversity than “paraphrase the same sentence 50 times,” which mostly creates superficial variation.
4.3 Generate hard negatives intentionally
A reliable model must handle near-miss cases: messages that look similar but belong to a different label. For example:
- refund request vs chargeback dispute,
- password reset vs account compromise,
- pricing question vs billing error,
- shipping delay vs wrong item delivered.
If you only generate obvious positives, your model will learn shortcuts. Synthetic data gives you a cheap way to generate adversarial or confusing examples—if you do it deliberately.
4.4 Vary formats and channels, not just wording
Production text arrives in many forms: chat, email, ticket subject lines, transcripts, forms, and pasted content. Introduce variety like:
- messages with quoted text, signatures, and forwarded headers,
- bullet lists and fragments,
- copied error logs or stack traces,
- emoji and shorthand,
- multiple languages in one message.
A practical diversity heuristic
If you can cluster your dataset and only see a few dominant clusters, your data is not diverse enough. You want multiple families per label: typical, messy, rare, ambiguous, and adversarial.
5. Grounding: how to prevent “confident nonsense” in synthetic data
Grounding is the difference between synthetic data that trains competence and synthetic data that trains bluffing. “Grounding” means the target output can be verified against something other than the generator’s confidence.
5.1 Ground against a source document (for QA and summarization)
If you are generating question-answer pairs, you need a source of truth. Practical approach:
- select a paragraph from a trusted corpus (docs, policy pages, knowledge base),
- generate a question that can be answered from that paragraph,
- generate an answer that quotes or closely paraphrases the paragraph,
- run a verification step: ensure every claim is supported by the paragraph.
Without this, you will produce many plausible but ungrounded QA pairs that teach the model to invent.
5.2 Ground against rules (for classification and extraction)
For routing/extraction tasks, define rules or constraints that can be automatically checked. Examples:
- if the label is Refund, the text must include a refund-like request, not just “billing,”
- if extraction outputs a date, it must exist in the input text,
- if output is a structured schema, it must validate and preserve key entities,
- if “unknown,” ensure the input truly lacks sufficient info to assign a class.
5.3 Use “critic passes” for correctness, not aesthetics
Many teams use an LLM to judge synthetic data. That can help, but only if you ask it to verify concrete constraints. A good critic prompt is specific:
- Does the label follow the labeling policy?
- Is there evidence in the input for every extracted field?
- Are there hallucinated entities or facts?
- Does the example contain PII, secrets, or unsafe content?
A bad critic prompt asks “Is this high quality?” That tends to reward fluent writing rather than correctness.
6. Filtering and validation: turning 1M candidates into 50k good examples
In production data pipelines, generation is cheap and filtering is where quality comes from. Plan for large candidate sets and aggressive filtering. You want a pipeline that can discard most examples without regret.
6.1 Multi-stage filters (a practical order)
- Schema and format checks: parsing, required keys, allowed labels, length limits, forbidden tokens.
- Constraint checks: extracted values must be present in input; answers must be supported by provided context.
- Deduplication: remove exact duplicates and near-duplicates across the whole dataset (not just within a split).
- Noise and policy filters: profanity/toxicity thresholds, PII detection, secret scanning (API keys, tokens).
- Quality scoring: a critic model rates label correctness and realism, with conservative thresholds.
- Human review sampling: small but systematic reviews for each class and each generator “family.”
6.2 Deduplication: the unglamorous win
Near-duplicate data is one of the fastest ways to inflate offline metrics while reducing generalization. Deduplication matters for:
- train/test leakage,
- over-weighting a narrow set of patterns,
- teaching the model to memorize surface forms.
If you only dedupe within splits, duplicates still leak across splits. Dedupe globally, then split.
6.3 Balance and coverage checks
Synthetic generation can make class balance easy, but balance can also be misleading if some classes have richer diversity than others. Add checks such as:
- per-class length distributions,
- per-class language mix,
- per-class “messiness” indicators (typos, abbreviations),
- cluster counts per class (to detect mode collapse).
Beware the “perfectly balanced” dataset
Real traffic is rarely balanced. If you train only on a perfectly balanced synthetic dataset, your calibration can suffer and your model may over-predict rare classes. Balance is a tool—use it intentionally, and validate against real priors.
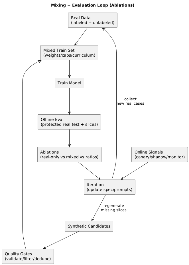
7. Mixing synthetic with real data: ratios, weighting, and curriculum
Mixing is where many teams get the biggest gains—or cause the biggest regressions. The core problem: synthetic data is easier to produce than real data, so it tends to dominate unless you enforce controls.
7.1 Start with a protected real validation set
Before you add synthetic data, build a validation set that reflects production. This is the benchmark that decides whether synthetic data is helping or harming. Protect it:
- no generation from it,
- no paraphrase augmentation that leaks it into training,
- no reuse as prompt examples for generation.
7.2 Add synthetic data gradually and run ablations
A practical approach:
- train a baseline on real data,
- add synthetic data in increments (e.g., +10%, +25%, +50% relative to real),
- track performance changes per class and on hard slices,
- stop when gains plateau or real-world slices regress.
7.3 Use weighting when synthetic volume is high
Instead of hard ratios, you can down-weight synthetic examples during training or use curriculum:
- Curriculum: train first on synthetic to learn patterns, then finish on real data to align style and priors.
- Weighting: keep synthetic examples but give them lower loss weight than real ones.
- Per-class caps: prevent any label from being dominated by synthetic generation.
7.4 Tag provenance for every example
Track whether an example is real, synthetic, pseudo-labeled, or weakly supervised. Provenance is not bureaucracy; it enables:
- debugging regressions (“did the new synthetic batch cause this?”),
- safe deletion (“remove that generator family”),
- auditing (“which data sources influenced this behavior?”).
8. Evaluation that actually predicts production outcomes
Synthetic data pipelines are optimization machines: they will improve whatever you measure. If you measure the wrong thing, you will get impressive charts and disappointing launches.
8.1 Use slice-based evaluation, not only aggregate metrics
Aggregate accuracy or F1 can hide regressions. Evaluate on slices that resemble production pain points:
- short vs long inputs,
- messy vs clean text,
- ambiguous vs unambiguous cases,
- rare intents,
- multi-intent messages,
- newly introduced terms and products,
- languages and dialects.
8.2 Offline-to-online alignment checks
If you have any production signal, use it. Examples:
- human-in-the-loop review disagreement rates,
- deflection vs escalation rates,
- customer satisfaction by route,
- error categories from support tickets,
- calibration curves for high-confidence predictions.
Synthetic data often changes calibration. Even if top-line accuracy improves, your “high confidence” decisions might become less reliable. That matters if your model triggers actions, routes tickets, or blocks content.
8.3 “Gold set” discipline and periodic refresh
Maintain a small gold set of real examples that are carefully labeled and reviewed. Use it as:
- a stable benchmark across dataset versions,
- a guardrail against synthetic style drift,
- a tool to detect regressions early.
A realistic success definition
Synthetic data succeeded if it improved metrics on real evaluation sets and reduced failure rates on real traffic slices— not if it improved performance on synthetic test sets generated in the same way.
9. Governance: privacy, IP, provenance, and auditability
Synthetic data becomes part of your model’s behavior. That makes it a governed asset, not a disposable artifact. A lightweight governance layer prevents painful surprises later.
9.1 Privacy: treat synthetic as “possibly sensitive” until proven otherwise
Synthetic data can still contain personal data:
- because prompts included real details,
- because the generator reproduced memorized content,
- because a template filled in real customer fields.
Practical controls:
- PII scanning and redaction on every batch,
- 禁止 (forbidden) fields in prompts (emails, phone numbers, government IDs),
- separate storage zones for raw candidates vs approved training data,
- short retention for rejected candidates.
9.2 IP and policy: avoid accidental ingestion of protected text
Synthetic pipelines sometimes use “seed examples” copied from documents, tickets, or web sources. If you do that, you can unintentionally include copyrighted or contract-restricted text in a dataset that later spreads across systems and vendors. Safer patterns:
- use your own documentation and policy text,
- paraphrase and abstract rather than copying,
- store references to sources rather than embedding entire documents in datasets,
- ensure dataset access controls match your document controls.
9.3 Provenance and versioning
At minimum, log:
- generator model/version,
- prompt template version,
- filtering rules version,
- source corpus version (if retrieval-grounded),
- dataset build timestamp and environment.
When you get a regression, provenance lets you roll back quickly and identify which synthetic family caused it.
10. Practical checklist (copy/paste)
- Define the task spec: label policy or schema, ambiguity handling, forbidden content, and required constraints.
- Create a protected real validation set that reflects production and is never used in generation.
- Choose a generation strategy: scenario-first generation, hard negatives, format/channel variety.
- Ground the outputs: source-doc grounding for QA/summarization, rule grounding for extraction/classification.
- Generate large candidate batches and plan to discard most of them.
- Filter in stages: schema checks → constraint checks → dedupe → safety/PII scanning → quality scoring → human sampling.
- Deduplicate globally before splitting to prevent train/test leakage.
- Track coverage: clusters per class, length distributions, language mix, and “messiness” indicators.
- Mix carefully: add synthetic gradually; use weighting/caps/curriculum so synthetic does not dominate.
- Tag provenance for every example (real vs synthetic vs pseudo-labeled) to enable audits and rollbacks.
- Evaluate on slices: messy text, rare intents, ambiguous inputs, multilingual, and other production-critical slices.
- Govern the asset: PII scans, retention rules, dataset versioning, and access controls aligned with risk.
11. Frequently Asked Questions
What text tasks benefit most from synthetic training data?
Synthetic data tends to help most when correctness can be verified: classification/routing, extraction to a schema, formatting and normalization, and instruction-following patterns grounded in rules or documentation. It is less reliable as the primary data source for open-ended factual QA without grounding.
Why does synthetic data sometimes reduce performance on real users?
The main reasons are distribution shift to generator style, hallucinated labels or facts, diversity collapse, and train/test leakage that makes offline metrics look better than reality. Synthetic data can also distort class priors and harm calibration if not mixed carefully with real data.
How should I mix synthetic and real data?
Start with a real baseline and a protected real validation set. Add synthetic data incrementally and track ablations. Use weighting or curriculum so the model still anchors to real user text. In many systems, a smaller quantity of high-quality synthetic data is better than a massive synthetic-only corpus.
What are the most important quality filters?
Schema validity, evidence-based constraint checks (values must be present in input; answers must be supported by context), global deduplication, safety/PII scanning, and conservative quality scoring with targeted human review. If you only do one thing beyond generation, do strict filtering.
Can synthetic data help with privacy?
It can reduce reliance on raw user data, but it does not automatically guarantee privacy. Synthetic content can still include personal data or memorized text. Always scan for PII, avoid prompts that include sensitive fields, and treat synthetic datasets as governed assets.
Key terms (quick glossary)
- Synthetic training data
- Artificially generated examples used to train or fine-tune a model. It may be template-generated, LLM-generated, pseudo-labeled, or weakly supervised.
- Pseudo-labeling
- Labeling real unlabeled data using a model’s predictions (often with confidence thresholds) and using those labels for training.
- Weak supervision
- Using heuristic rules or labeling functions to create noisy labels at scale, then training a model to learn beyond the rules.
- Grounding
- Ensuring outputs are verifiable against a source (documents, rules, constraints) rather than relying on the generator’s plausibility.
- Distribution shift
- A mismatch between the training data distribution and production data distribution—often the root cause of synthetic data regressions.
- Label noise
- Incorrect or inconsistent labels/targets that teach the model the wrong mapping, sometimes in systematic ways.
- Deduplication
- Removing exact and near-duplicate examples to prevent leakage across splits and to improve generalization.
- Hard negatives
- Near-miss examples that look similar to a class but should be labeled differently, used to prevent shortcut learning.
- Provenance
- Metadata about how an example was produced (generator model/version, prompts, sources, filters). Essential for auditing and rollback.
Worth reading
Recommended guides from the category.