Most ML failures in production do not look like dramatic outages. They look like quiet degradation: a fraud model that approves slightly more bad transactions, a classifier that routes slightly more tickets to the wrong queue, a ranking model that slowly erodes conversion, or an LLM assistant that becomes less helpful as product and policy content changes.
This is model drift: the gradual (or sudden) mismatch between the world your model was trained on and the world it is now operating in. Drift is not a rare edge case. If your product changes, users change, competitors change, seasonality exists, or data pipelines evolve, drift is guaranteed.
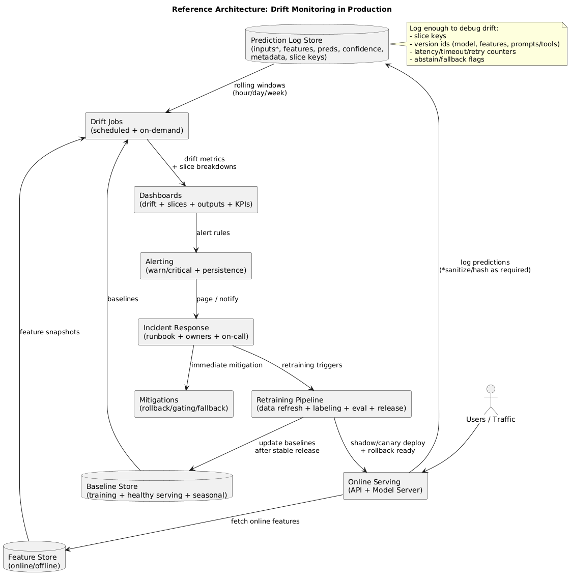
The goal is not to “avoid drift.” The goal is to detect it early, localize it quickly, and respond safely with mitigations, retraining, and controlled rollouts. This guide gives you an engineering playbook to do exactly that.
A useful operating principle
Drift monitoring is a reliability practice. Treat it like SRE treats latency and error budgets: you need dashboards, alert thresholds, and a response runbook tied to business impact.
1. What model drift is (and why it is inevitable)
A deployed model is a set of assumptions: input distributions, feature meanings, label definitions, and a relationship between inputs and outcomes. Drift occurs when those assumptions change.
“Drift” is sometimes used loosely to mean “accuracy got worse.” In production monitoring, it is helpful to separate:
- Data drift: input distributions changed (features, text, embeddings, missingness).
- Concept drift: the mapping from inputs to labels changed (behavioral patterns evolve).
- Label/target drift: the outcome distribution changed or the label definition moved.
A model can drift without performance loss (benign drift), and performance can drop without obvious drift metrics (silent concept drift or a pipeline bug). That is why drift monitoring must be layered.
2. Types of drift: data, concept, and label drift
2.1 Data drift (covariate shift)
Data drift means the distribution of input features changes compared to the baseline. Examples:
- new countries or languages appear after expansion,
- marketing campaigns bring different user cohorts,
- product UX changes alter how users enter text,
- upstream pipeline changes create new missing values,
- new device types change telemetry distributions.
Data drift is the easiest drift to detect because it does not require labels. It is also the easiest drift to misinterpret: sometimes distribution changes are expected and harmless.
2.2 Concept drift
Concept drift means the relationship between inputs and the correct output changes. Examples:
- fraudsters change tactics,
- user intent changes after a pricing change,
- support topics shift after a new feature launch,
- the meaning of certain terms changes in your domain.
Concept drift typically requires labeled feedback, human review, or reliable proxy outcomes to detect. It is the drift that hurts the most because it directly breaks the model’s learned mapping.
2.3 Label drift (target drift)
Label drift means the prevalence of outcomes changes or your labeling policy changes. Examples:
- a new moderation policy increases the “unsafe” label rate,
- seasonality increases demand for refunds,
- relabeling guidelines change how ambiguous cases are handled.
Label drift matters because it changes decision thresholds and calibration. A classifier trained on one class prior can become miscalibrated when priors shift.
A common trap
Teams monitor only input drift. Input drift often correlates with performance degradation, but it is not performance. You still need performance monitoring (with labels or proxies) to avoid false confidence.
3. Why drift happens in production systems
Drift is rarely “the model getting old” in isolation. It usually comes from one of these categories:
3.1 Real-world change
- seasonality and calendar effects (holidays, end-of-month),
- macro events (supply shocks, regulatory changes),
- adversaries adapting (fraud, spam, abuse),
- new competitors and changing user expectations.
3.2 Product change
- new features and new intents,
- changed UI flows that alter user inputs,
- pricing changes that shift customer behavior,
- new markets and locales.
3.3 Data pipeline change (often the real culprit)
- schema changes, new enums, new default values,
- logging changes (sampling, truncation, encoding),
- feature computation changes,
- training/serving skew (features computed differently offline vs online),
- upstream outages causing missingness or fallback logic.
This is why drift response starts by checking data integrity. A pipeline bug can look like drift and can destroy performance fast.
4. Set up drift monitoring correctly: baselines, windows, and slices
Drift monitoring fails when you do not define what “normal” looks like and what unit of change matters. The practical setup decisions:
4.1 Choose a baseline that matches “healthy production”
Your baseline should reflect a period where:
- the model was stable and performing acceptably,
- data pipelines were known-good,
- traffic represented typical users (not only a launch cohort).
For long-lived systems, it is useful to keep multiple baselines:
- Training baseline: the distribution your model learned from.
- Serving baseline: a healthy production window after launch.
- Seasonal baseline: last year’s same-period distribution for seasonal businesses.
4.2 Use rolling windows and compare the right timescales
A common pattern is:
- short window (e.g., last 1 hour / 1 day) to detect sudden changes,
- medium window (7 days) to smooth noise,
- long window (30 days) to observe slow drift.
Your monitoring should show all three because drift can be sudden (pipeline change) or gradual (behavior shift).
4.3 Slice monitoring: drift is rarely uniform
Many “drift incidents” are localized: one country, one device type, one acquisition channel, one product category. Slice monitoring helps you find the failure fast.
Common high-value slices:
- country / language / locale,
- device / OS / app version,
- new users vs returning users,
- marketing channel / campaign,
- product category, plan type, or customer tier,
- high-value accounts (enterprise) vs long tail,
- time-of-day / day-of-week.
Start small, but start
If you cannot monitor every feature, monitor your top drivers (by feature importance) and your top business slices. Drift monitoring that no one uses is worse than minimal monitoring that triggers real action.
5. Detect drift: metrics, statistical tests, and practical thresholds
Drift detection is about measuring distribution change. No single metric is perfect; use a small set that covers numeric, categorical, and text/embedding features.
5.1 Data quality checks (catch pipeline issues early)
Before “drift metrics,” monitor basic health signals:
- missing values and null rates,
- range checks (min/max),
- schema consistency and enum cardinality,
- unexpected spikes in “unknown” or default values,
- feature freshness and latency (stale joins, delayed events).
Many drift incidents are actually data quality incidents. These checks should alert faster than a statistical drift test.
5.2 Drift metrics for numeric features
- PSI (Population Stability Index): common in credit scoring; compares binned distributions and is easy to interpret.
- KS test / statistic: compares CDFs; good for continuous variables; sensitive to large samples.
- Wasserstein distance (Earth Mover’s Distance): interpretable “how much mass moved” measure.
- KL / Jensen–Shannon divergence: distribution divergence; requires careful binning/smoothing.
5.3 Drift metrics for categorical features
- Chi-square test for distribution changes.
- Top-k category tracking: new categories, exploding cardinality, shifts in dominant categories.
- Unknown/other rate: often the most actionable signal in practice.
5.4 Prediction drift and confidence drift (often the best early warning)
Even when you cannot monitor all features, you can monitor outputs:
- prediction distribution: class priors predicted by the model shift,
- score distribution: probabilities move upward or downward,
- confidence spikes: model becomes overconfident or underconfident,
- abstain/fallback rates: “I don’t know” or rule-based fallback triggers increase,
- calibration drift: probability no longer matches observed outcomes (requires labels or delayed labels).
Output drift is not proof of failure, but it is often the fastest signal that “something changed.”
5.5 Practical thresholding: avoid alert fatigue
The biggest operational challenge is that drift metrics can be too sensitive at scale. Practical guidance:
- Use two thresholds: warning (investigate) and critical (mitigate). Tie each to clear actions.
- Require persistence: alert only if drift persists for N windows (e.g., 3 consecutive hours).
- Use change-point logic: detect sudden jumps rather than reacting to every small fluctuation.
- Prioritize by impact: alert only on features that materially affect decisions, and on business-critical slices.
Statistical significance is not business significance
With large traffic, even tiny shifts can be statistically significant. Your thresholds must be tuned to what changes outcomes, not what changes p-values.
6. Monitor performance when labels are delayed or missing
Many production systems do not get immediate ground truth. If you wait for labels, you may discover drift weeks late. You need layered signals.
6.1 Proxy metrics tied to business outcomes
Examples:
- fraud: chargeback rate, manual review rate, false decline complaints,
- support routing: reassignment rate, resolution time, escalation rate,
- recommendation: click-through rate, conversion, churn,
- search: zero-result rate, query reformulation rate.
Proxy metrics are noisy but useful when combined with drift and human review.
6.2 Human-in-the-loop sampling
A practical pattern is to sample predictions for review:
- random sample (to estimate overall performance),
- high-confidence sample (to catch overconfidence failures),
- uncertainty sample (to find decision boundaries),
- slice-based sample (countries, devices, new product categories).
If you design this review process well, it becomes both a monitoring signal and a labeling stream for retraining.
6.3 Shadow evaluations and delayed-label backfills
If you ship a new model, run it in shadow mode and compare:
- output distribution vs incumbent,
- agreement rate,
- business KPI correlations,
- performance once delayed labels arrive.
This reduces the risk of deploying a model that looks good offline but fails on live distribution.
7. Alerting that leads to action (not noise)
Alerts should answer: “Who should do what, by when, and how do we verify success?” If your alert cannot be tied to a runbook, it is not an alert, it is an FYI.
7.1 A practical alert taxonomy
- Data integrity alerts: schema mismatch, null spikes, enum explosions. Highest priority because they often indicate pipeline breakage.
- Drift alerts: significant and persistent distribution shift on key features or slices.
- Performance alerts: degradation on labeled stream or human review; KPI regression beyond tolerance.
- Guardrail alerts: increased fallbacks, refusal rates, constraint violations, or safety policy triggers (especially for LLM systems).
7.2 Include investigation context in the alert
A good drift alert includes:
- which feature(s) drifted and by how much,
- which slice is affected,
- baseline window and current window,
- links to dashboards for drill-down,
- recent deployments or pipeline changes in the same timeframe.
This turns alert handling from a “panic meeting” into a disciplined triage step.
8. Response playbook: triage, mitigation, retraining, and rollback
A drift response plan should be written before the first incident. When performance degrades, you want a runbook and predefined decision points.
8.1 Triage: is it drift or is it a data bug?
- Check data integrity alerts: null spikes, schema mismatch, broken joins, encoding problems.
- Check recent changes: feature pipeline deployments, upstream API changes, product releases, experiment flags.
- Check slice localization: is the issue concentrated in one market, device, or channel?
- Review samples: look at mispredictions and compare to the last healthy baseline.
Many incidents end at step 1: a broken pipeline masquerading as drift.
8.2 Immediate mitigations (minutes to hours)
- Rollback to the previous model version if the new version is implicated.
- Fallback logic: increase abstain thresholds, route to human review, apply conservative rules.
- Threshold tuning: adjust decision thresholds to compensate for prior shifts (temporary measure).
- Feature disablement: remove a corrupted feature or switch to a stable fallback feature.
- Rate limiting / gating: reduce exposure while investigating.
8.3 Medium-term fixes (days)
- Targeted data collection and labeling for drifted slices (active learning).
- Retraining with refreshed data and updated labeling policy.
- Feature engineering updates to handle new categories, new language, or new behaviors.
- Calibration refresh if score distributions changed.
8.4 Long-term reliability improvements (weeks)
- add missing slices and failure cases to evaluation sets,
- add more robust data validation gates in CI/CD,
- improve monitoring dashboards and alert routing,
- introduce scheduled retraining plus drift-triggered retraining,
- tighten governance for feature changes and labeling policy changes.
Treat rollback as a feature
If you cannot roll back quickly, you do not have a reliable ML system. Version your model artifacts, keep the serving stack compatible, and practice rollback as part of release engineering.
9. Drift in LLM and RAG systems: prompts, tools, and retrieval
LLM systems drift in additional ways because the “model” is not just weights. It includes prompts, retrieval corpora, tool behavior, and guardrails. In practice, drift often comes from:
9.1 Prompt drift
- system prompt changes,
- template variables added/removed,
- tool descriptions changed,
- policy rules updated.
Prompts are code. Version them, review them, and monitor for behavior changes after edits.
9.2 Retrieval drift
- knowledge base updates change what is retrieved,
- embedding model changes shift nearest neighbors,
- chunking logic changes affect context quality,
- authorization filters break and leak or hide documents.
Monitor RAG-specific signals: retrieval hit rate, top-k similarity scores, chunk lengths, citation coverage, and the share of answers produced without retrieval (if your system supports that).
9.3 Tool drift
- tool API schemas change,
- tool latency changes cause timeouts and fallbacks,
- tool output formatting changes break parsers,
- tool permissions change alters what data is accessible.
Tool drift is often detected as increased parsing failures, increased retries, or increased fallback usage. Monitor those counters and treat them as reliability metrics.
LLM drift is often pipeline drift
If an LLM assistant “got worse,” the root cause is frequently retrieval, prompts, or tools—not the base model weights. Monitor the full chain, not just the final text output.
10. Practical checklist (copy/paste)
- Define drift types you care about: data drift, concept drift, label drift, and what “impact” means.
- Choose baselines: training baseline, healthy serving baseline, and (if needed) seasonal baseline.
- Set monitoring windows: short (hours/days), medium (7d), long (30d) to detect different drift shapes.
- Start with data quality: schema checks, null spikes, enum explosions, feature freshness.
- Monitor key feature drift with PSI/KS/Wasserstein (numeric) and chi-square/top-k (categorical).
- Monitor output drift: class priors, score distributions, confidence, calibration, abstain/fallback rates.
- Add slice dashboards: country/language, device, acquisition channel, customer tier, and other business-critical cuts.
- Design alerts: warning vs critical thresholds, persistence requirements, and links to investigation dashboards.
- Monitor without labels using proxies: KPIs, human review sampling, shadow comparisons, delayed-label backfills.
- Write a response runbook: triage data integrity → slice localization → sample review → mitigation decision.
- Enable safe releases: canary/shadow deployments, rollback capability, and gating by metrics.
- Continuously improve: feed incident learnings into evaluation sets, data validation, and retraining triggers.
11. Frequently Asked Questions
What is model drift?
Model drift is the change over time in data, relationships, or outcomes that causes a deployed model to behave differently than it did during training and validation. It can show up as data drift (input distribution changes), concept drift (the mapping from inputs to labels changes), or label/target drift (outcome prevalence or definitions change).
What is the difference between data drift and concept drift?
Data drift is a change in input distributions (new user cohorts, new categories, new language mix). Concept drift is a change in the relationship between inputs and the correct output (fraud tactics evolve, intent changes after a policy change). Data drift is detectable without labels; concept drift usually requires labeled feedback or human review.
How do I detect drift if I do not have immediate labels?
Combine multiple proxy signals: data quality checks, feature drift, prediction distribution changes, confidence and calibration proxies, business KPIs, and periodic human review of sampled predictions. Then backfill performance metrics once delayed labels arrive.
What should a drift alert trigger?
An investigation workflow: verify pipeline health, localize the shift by feature and slice, review sampled predictions, check for business or product changes, and decide on mitigation (rollback, threshold tuning, targeted data collection, retraining, or feature fixes). Alerts should be action-oriented.
How often should I retrain to handle drift?
It depends on your environment change rate and label latency. Some models retrain on a schedule (monthly/quarterly) with strong release gates; others retrain based on triggers (performance degradation, significant drift metrics, business rule changes). In practice, the most reliable approach is a combination: scheduled refresh plus drift-triggered retraining.
Key terms (quick glossary)
- Model drift
- A mismatch over time between training assumptions and live conditions that changes model behavior, often leading to degraded performance.
- Data drift
- Changes in the distribution of input features (covariate shift), such as new cohorts, new categories, or changed data collection.
- Concept drift
- Changes in the relationship between inputs and the correct output, such as evolving fraud patterns or changing customer intent.
- Label drift (target drift)
- Changes in outcome prevalence or label policy that affect calibration and decision thresholds.
- PSI
- Population Stability Index: a binned distribution shift metric widely used in monitoring scorecards and numeric features.
- Slice monitoring
- Monitoring metrics on specific subgroups (country, device, channel) to localize drift and avoid missing localized regressions.
- Shadow deployment
- Running a new model in parallel without affecting users to compare outputs and performance before rollout.
- Canary deployment
- Releasing a model to a small share of traffic first, monitoring metrics, and expanding only if it remains healthy.
- Rollback
- Switching back to a previous known-good model version as an immediate mitigation when drift or regressions occur.
Worth reading
Recommended guides from the category.