If you build AI products long enough, you learn a hard truth: personal data rarely leaks because one engineer typed something reckless. It leaks because the system quietly creates many “secondary” copies of user content: prompts, retrieval chunks, debug logs, evaluation sets, cached responses, vendor tickets, and analytics events. Each copy is a new exposure surface.
This guide is a practical privacy engineering playbook for AI and LLM projects. The goal is simple: minimize PII exposure across the full lifecycle (collection → storage → training → inference → logging → retention). You will learn what to do, why it matters, and how to implement it step by step without slowing down delivery.
Important note
This is a technical guide, not legal advice. Privacy obligations differ by jurisdiction, sector, and contract. Use this as an engineering baseline and validate decisions with your privacy counsel or compliance team.
The mindset that prevents most incidents
Treat PII as a toxic asset: keep as little of it as possible, keep it for as short as possible, move it through as few systems as possible, and make access auditable and hard to misuse.
1. Where PII leaks in real AI systems
“PII exposure” is not one threat. It is a portfolio of failure modes. If you only defend against one (for example, “don’t train on customer data”), you can still leak PII through half a dozen other routes.
1.1 The most common exposure paths
- Prompt content: users paste emails, resumes, medical notes, contracts, addresses, or account details into chat. If your system forwards prompts to third parties, the exposure boundary immediately expands.
- RAG retrieval: retrieval can pull personal data from internal documents and place it directly into the model context. A single over-broad query can bring sensitive content into the prompt.
- Logs and traces: raw prompts and model outputs are tempting to log for debugging. If your APM tool, log aggregator, or ticketing system stores them, you may have created an accidental data lake of PII.
- Caches: response caches, vector caches, and retrieval caches can store personalized data longer than intended, especially when TTLs are missing or keys are too broad.
- Evaluation sets: teams copy real user conversations into “test fixtures.” Those fixtures then travel into repos, shared drives, notebooks, and vendor tooling.
- Model memory risks: fine-tuning or continual learning on raw personal data can increase the chance of memorization and regurgitation.
- Prompt injection and tool abuse: attackers may attempt to exfiltrate data by instructing the model to reveal system prompts, retrieve sensitive docs, or call tools with malicious parameters.
- Human workflows: support, sales, and engineering may paste user data into vendor tickets, LLM playgrounds, or shared screenshots. People are part of the system.
A realistic “small” leak
A developer enables debug logging for a week to investigate latency. Logs include raw prompts and RAG context. Logs are shipped to a third party, retained for 90 days, and searchable by hundreds of employees. Nothing was “hacked,” but the exposure boundary grew dramatically.
1.2 The privacy threat model you should write down
Before you implement controls, define what you are protecting against. A practical privacy threat model for AI projects usually includes:
- External attackers: data exfiltration through prompt injection, broken access controls, leaked credentials, or insecure endpoints.
- Insider misuse: employees or contractors accessing raw user content beyond legitimate need.
- Vendor exposure: data stored, processed, or accessed by external providers, including subcontractors.
- Accidental propagation: PII copied into places with weak governance: logs, analytics, spreadsheets, backups, or notebooks.
- Model leakage: unintended memorization, regurgitation, membership inference, or model inversion risks.
You do not need a perfect threat model. You need one that is concrete enough to drive decisions: what leaves your boundary, what gets stored, who can access it, and how you detect misuse.
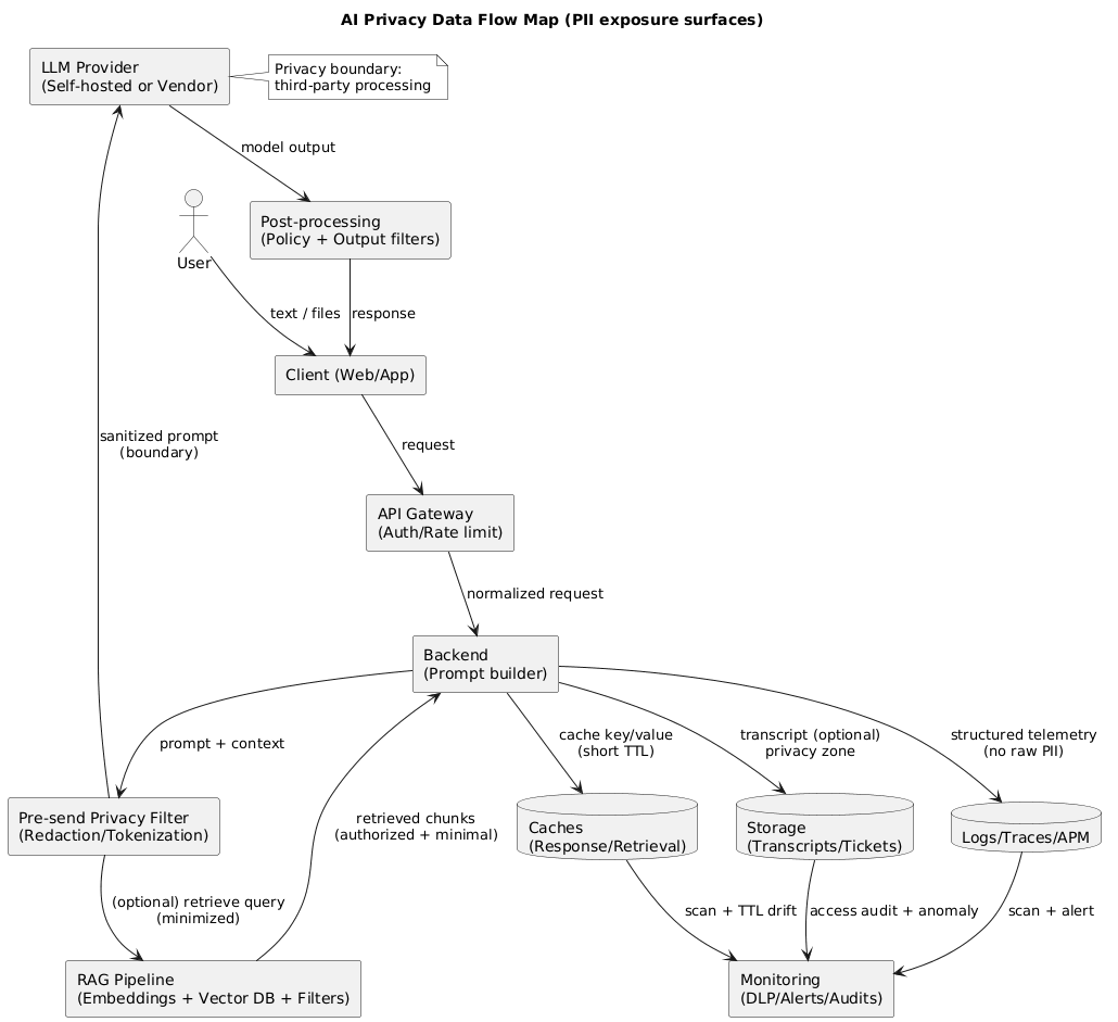
2. Start with a privacy-first data flow model
Most privacy failures happen because teams do not have a shared picture of where data travels. Your first deliverable should be a “data flow map” that is more operational than a slide deck: it should match real services and real storage locations.
2.1 A practical AI data flow map
Draw the end-to-end flow for one user request. Include every system that sees user content:
- Client: web/app UI, browser storage, mobile logs.
- API gateway and app backend: auth, rate limiting, request normalization.
- Prompt construction: system prompt templates, user message, conversation history, tool outputs.
- RAG: embeddings model, vector DB, retrieval filters, document store, chunking pipeline.
- LLM call: hosted model, self-hosted model, or vendor API boundary.
- Post-processing: structured parsing, policy filters, redaction, safety checks.
- Observability: logs, traces, APM, error reporting, data warehouse events.
- Storage: chat transcripts, support tickets, analytics, backups, caches.
2.2 Define “privacy boundaries” explicitly
A privacy boundary is the point where you lose direct control over data handling. Typical boundaries include:
- Third-party LLM APIs and their sub-processors.
- Managed logging/APM vendors where raw payloads are stored.
- Analytics tools that collect event properties and session replay.
- External ticketing systems and communication channels.
Good boundary design
If a boundary is unavoidable, reduce what crosses it. Send tokens or masked data instead of raw identifiers. Prefer derived signals (classification labels, intent tags, policy flags) over raw text. Make “raw text leaving our boundary” a conscious exception with documented justification.
3. Step 0: Inventory and classify personal data
You cannot minimize what you have not identified. The engineering version of a privacy inventory is not a document that gets filed away; it is a set of living labels and controls that attach to data at ingestion and travel with it.
3.1 Build a pragmatic PII taxonomy
Start with three tiers. Keep it simple enough that engineers will use it:
- Tier 0 (No personal data): product telemetry without identifiers, aggregated metrics, synthetic test inputs.
- Tier 1 (Personal data / PII): names, email addresses, phone numbers, user IDs, IP addresses, precise location, customer content tied to an account.
- Tier 2 (Sensitive / regulated): government IDs, payment card data, medical information, biometric identifiers, authentication secrets, children’s data, or any data class that triggers elevated legal obligations in your domain.
The exact tier definitions should match your business and jurisdiction, but this tiering approach is workable for most teams and maps well to access control and logging decisions.
3.2 Identify PII across AI-specific artifacts
In AI projects, personal data hides in places traditional teams forget:
- Prompts and chat history: including system prompts if they contain user-specific values.
- RAG corpora: internal docs, CRM exports, ticket histories, transcripts, PDFs, and emails.
- Embeddings and vectors: embeddings may encode personal content. Treat them as derived personal data if they can be linked back to a person or a source document.
- Fine-tuning datasets: curated examples, preference labels, human feedback, and synthetic augmentations.
- Evaluation datasets: regression test sets and “golden” prompts often contain real user content unless disciplined.
- Operational copies: caches, backups, support exports, data warehouse snapshots.
3.3 Add “data labels” at ingestion (not later)
Label data at ingestion where you have the best context: the product surface and the API boundary. Examples:
- Tag a chat message as Tier 1 by default, then downgrade to Tier 0 only when you have a validated rule (for example, a public FAQ bot with no user accounts).
- Tag a file upload as Tier 2 until content scanning proves otherwise.
- Tag tool outputs (CRM lookup, ticket history retrieval) with a data class so downstream systems can enforce logging and storage rules.
Do not rely on “we won’t store it”
Even if you do not intentionally store raw text, your observability stack might. Inventory must include logs, traces, crash reports, and vendor tooling. If it can capture payloads, it can store PII.
4. Step 1: Minimization and purpose limitation
Data minimization is the highest-leverage privacy control. Every time you remove personal data from a pipeline, you reduce risk across storage, access, monitoring, breach impact, and compliance scope.
4.1 Decide what the model actually needs
Many AI features do not require raw identifiers at all. The model often needs attributes rather than identities. Examples:
- Instead of “John Smith from Acme Corp,” the model often only needs “a customer from a mid-size B2B company.”
- Instead of an email address, the model may only need “this user is verified” or “this user has an active subscription.”
- Instead of a full address, the model may only need “shipping country: Poland.”
Convert identity-bearing fields into minimal, purpose-limited attributes before they reach the prompt builder.
4.2 Prefer “server-side joins” over “prompt-side joins”
A common anti-pattern is passing raw personal data to the model and asking it to “figure it out.” A safer pattern is:
- Resolve user/account context in your backend (with strict access controls).
- Provide the model only the minimal facts needed to complete the task.
- Keep raw identifiers out of the prompt whenever feasible.
A strong default
Treat user-entered text as untrusted and potentially sensitive. Your default should be: redact or tokenize before sending to external services, and do not log raw text unless you can justify it with a strict retention policy and restricted access.
4.3 Establish retention rules early
Retention is a privacy control and a cost control. Decide:
- How long you retain raw prompts and outputs (if at all).
- How long you retain derived artifacts (embeddings, vectors, summaries, classifications).
- What gets deleted when a user requests deletion (and how you propagate it into caches and backups).
If you are not ready to implement full deletion across backups, at least implement strict TTLs on caches and raw text stores, and ensure backups are access-controlled and audited.
5. Step 2: Redaction, tokenization, and pseudonymization
Minimization answers “do we need this data at all?” De-identification answers “if we need something, can we reduce identifiability?” In AI pipelines, de-identification must be applied consistently across prompts, RAG corpora, logs, and evaluation sets.
5.1 Choose the right technique: redaction vs tokenization
-
Redaction (masking): remove or replace sensitive spans
entirely (e.g.,
[EMAIL]). Best when the exact value is not required to produce a correct answer. -
Pseudonymization: replace identifiers with stable
pseudonyms (e.g.,
User_48291) to preserve conversational coherence without exposing identity. -
Tokenization: replace sensitive values with reversible
tokens (e.g.,
TKN_9f3a...) and store the mapping in a secure vault. Best when you must re-identify under strict control (for example, to execute an action, send an email, or update a CRM record). - Generalization: replace precise values with broader buckets (age → age range, address → city/country, timestamp → date).
5.2 Build a deterministic tokenization service (the safe way)
If you tokenize, treat it like a security-critical service:
- Deterministic tokens: same input maps to the same token within a scope (tenant, project, environment) to keep consistency across turns and retrieval.
- Scoped tokens: tokens must be meaningless outside the scope. A token from Tenant A should not be resolvable in Tenant B.
- Separate vault: store token mappings in a dedicated, access-controlled datastore with audit logging and least privilege.
- Short retention by default: keep mappings only as long as needed for the business purpose.
- Strict re-identification policy: only specific services can detokenize, only for specific actions, and only with explicit authorization.
The most common tokenization mistake
Teams tokenize data but then log the token mapping (or store it in the same database as application logs). That collapses the separation and destroys the value of tokenization. Token mapping storage must be logically and operationally separate.
5.3 Apply de-identification before RAG and embeddings
If your embeddings and vector DB contain raw PII, you have created a new long-lived copy of personal data. In many applications, you can embed redacted text without losing retrieval quality (especially if your queries do not require exact identifiers).
Practical patterns that often work:
- Pre-redact documents: run a PII detection pass during ingestion, store a redacted version for retrieval, and keep the raw version in a restricted vault only if necessary.
- Store “retrieval text” separately: keep a clean retrieval copy optimized for semantic search, and use a gated process to fetch raw data only when required.
- Chunk with context discipline: avoid chunks that include headers/footers or signature blocks (often filled with personal data).
5.4 De-identify evaluation and training sets by default
Your evaluation set becomes the “unit tests” of your AI behavior. If it contains personal data, it will spread into:
- source control,
- shared drives and notebooks,
- CI logs,
- vendor evaluation tooling,
- and contractor workflows.
A strong default is: evaluation sets contain only redacted or synthetic content. If you need real examples for realism, keep them in a restricted, auditable store with short retention and strict access.
6. Step 3: Storage, access, and key management
Once you have minimized and de-identified data, you still need robust security controls. Privacy and security overlap, but privacy requires additional constraints: purpose limitation, access justification, and traceability for personal data use.
6.1 Enforce least privilege for AI pipeline components
AI systems often become “super services” that need access to many internal data sources. That is dangerous if you grant broad permissions “just to make it work.” Instead:
- Give the RAG retriever access only to the specific collections it needs.
- Separate “read” capabilities from “write” capabilities (especially for tools that update records).
- Use tenant-scoped permissions in multi-tenant systems. Avoid global keys.
- Introduce “break-glass” access for raw PII with extra approvals and audit events.
6.2 Encrypt everywhere, but focus on key governance
Encryption at rest and in transit is table stakes. The differentiator is key governance:
- Central key management (KMS): rotate keys, limit who can use them, and log key usage.
- Separate keys by environment: never allow dev systems to decrypt production PII.
- Separate keys by sensitivity: tokenization vault keys should be more restricted than general application keys.
- Protect backups: backup encryption keys should be access-controlled and audited.
6.3 Log access to personal data, not just system events
For privacy incident response, you need to answer: “Who accessed what and when?” That means:
- Audit events for reads of raw prompts/transcripts.
- Audit events for detokenization operations.
- Audit events for bulk exports and admin tooling actions.
- Alerts for unusual access patterns (time, volume, scope).
A useful operational split
Store raw user content in a “privacy zone” with restricted access and short retention. Store non-sensitive derived signals in a “product analytics zone” with broader access. Treat cross-zone movement as an explicit, logged action.
7. Step 4: Safe training and fine-tuning practices
Training-time privacy is where AI projects diverge from traditional software. If you fine-tune, continually learn, or store long-term memory, you must treat the dataset as a regulated artifact with provenance, access controls, and clear deletion rules.
7.1 Decide whether you truly need fine-tuning
Many teams fine-tune to solve problems that can be solved with safer levers:
- Prompt and system design: consistent instructions, style, and output schemas.
- RAG: grounded answers based on controlled corpora rather than memorizing user-specific facts.
- Tooling: use deterministic tools for sensitive actions (account updates, payments, identity verification).
Fine-tuning can be appropriate, but it should be a deliberate choice with a privacy review, not the default.
7.2 If you do fine-tune, remove PII first
A safe default policy is: no raw PII in training data. Replace or remove identifiers. If a use case truly requires identity (rare), use tokenization with strict governance and separate evaluation to prove you are not increasing leakage risk.
7.3 Reduce memorization risk with data strategy
Memorization risk is higher when you train on small, unique, or repeated personal strings (rare names, unique addresses, one-off messages). Practical mitigations include:
- Deduplicate training examples: repeated strings increase the chance the model learns them.
- Prefer patterns over instances: train on generalized templates rather than real customer messages.
- Constrain “personal memory” features: if you store user preferences, store them in an external memory store (with access control) rather than trying to bake them into weights.
- Separate tenants: never cross-train on one tenant’s proprietary data to improve another tenant’s experience.
7.4 Add privacy testing to your evaluation plan
Treat privacy like quality: you test it continuously. Useful tests include:
- Regurgitation probes: prompts that attempt to extract secrets, training examples, or “the last user message.”
- Membership inference-style checks: verify the model does not behave differently for known training examples vs similar non-members.
- Red-team scenarios: prompt injection attempts to retrieve private documents or internal instructions.
Privacy is not only a training problem
Many teams focus on “model memorization” and miss the bigger risk: operational copies (logs, traces, caches) expose far more personal data than the model weights ever will.
8. Step 5: Inference-time guardrails (prompts, RAG, logs)
Inference is where real user data flows. If you get inference-time privacy right, you can prevent most incidents even if your training pipeline is imperfect.
8.1 Add a “pre-send privacy filter” before every model call
Do not rely on a system prompt that says “do not reveal PII.” That is a behavior instruction, not a data control. Instead implement a pre-send filter that:
- Detects and redacts high-risk patterns (emails, phone numbers, IDs, access tokens, credentials).
- Applies structured allowlists (“only these fields may be sent outside our boundary”).
- Blocks sending when content is too sensitive (for example, credentials pasted by users) and returns a safe UX message.
- Produces a redaction report for auditing (what was removed, why).
If you route between models or providers, enforce the same filter consistently for every route.
8.2 Harden RAG: retrieval privacy is prompt privacy
RAG can accidentally become a “PII sprinkler” if retrieval is broad. Key guardrails:
- Access-controlled retrieval: the retriever must only fetch documents the user is authorized to access. Authorization must be enforced in code (filters), not by asking the model.
- Tenant and user scoping: always filter by tenant and (when needed) user. In multi-tenant apps, missing tenant filters is a critical incident class.
- PII-aware chunking: avoid retrieving signature blocks, headers, contact fields, and other high-risk fields unless necessary.
- Minimal context injection: include only the top-k relevant passages, and trim passages to the shortest span that supports the answer.
- Prompt injection defense: treat retrieved text as untrusted input. Do not allow retrieved content to override system instructions or tool policies.
A safe RAG default
Retrieve from redacted corpora whenever possible. Only fetch raw data through a gated path, and only when the user’s request legitimately requires it (with authorization and auditing).
8.3 Logging: replace raw text with structured telemetry
Logging is where privacy maturity is most visible. A mature AI system can be debugged without storing raw prompts by default. Log:
- Request metadata: request ID, tenant ID, route.
- Performance: latency, time to first token, retries.
- Usage: input/output token counts, model name/version.
- Safety and policy: redaction count, policy flags.
- Outcome signals: user feedback, success/failure labels, escalation counts.
- Pseudonymous identifiers: hashed or tokenized user IDs rather than emails or names.
If you must keep raw text for quality improvement, use these constraints:
- Default-off: enable sampling explicitly.
- Redact first: store redacted versions only.
- Short retention: days, not months.
- Restricted access: only the smallest group can view it, with auditing.
- Separate storage: do not mix with general logs or analytics.
8.4 Caches: control the “silent persistence” layer
Caching can improve cost and latency, but it can also persist sensitive content longer than intended. For privacy:
- Use short TTLs for anything derived from user text.
- Scope caches by tenant and user where personalization exists.
- Avoid caching responses that include sensitive details (Tier 2) unless there is a strong justification and additional controls.
- Ensure caches are covered by deletion workflows (or keep TTLs short enough that deletion is effectively enforced).
9. Step 6: Vendor, contract, and compliance controls
Even excellent engineering can be undermined by weak vendor governance. If personal data crosses into third-party services, your contract and configuration must match your privacy posture.
9.1 Ask the right questions of AI and observability vendors
- Data usage: Is customer data used to train or improve models? Is there an opt-out? What is the default?
- Retention: How long are prompts/outputs stored? Can you set retention to days? Can you delete specific records?
- Access: Who at the vendor can access your data (support, engineers)? Is access audited? Can you enforce customer-managed keys?
- Sub-processors: Which sub-vendors handle your data and where are they located?
- Security controls: encryption, isolation, incident response SLAs, penetration testing, compliance attestations.
- Export and portability: can you extract your data and migrate cleanly?
9.2 Align internal documentation with reality
If you publish a privacy policy or customer-facing documentation, ensure it matches the actual system behavior. Common mismatches include:
- Stating “we do not store prompts,” while logs store them.
- Stating “data is deleted on request,” while backups and caches persist it for months.
- Claiming “no third parties,” while analytics, APM, and email vendors receive identifiers.
9.3 Treat DPIAs and privacy reviews as engineering inputs
If your organization runs DPIAs (or similar assessments), do not treat them as compliance paperwork. Use them to drive concrete controls:
- Which endpoints must redact by default?
- Which datasets cannot be used for training?
- Which logs must be restricted or disabled?
- Which retention settings are required?
- Which vendors are acceptable for which data tiers?
The “shared drive” problem
Privacy programs often focus on production systems and miss the highest entropy storage layer: shared drives, notebooks, spreadsheets, and exports. Add governance and scanning for these repositories, or you will keep rediscovering PII in unexpected places.
10. Practical checklist (copy/paste)
- Map the data flow for one user request (client → backend → RAG → model → logs → storage). Mark every privacy boundary.
- Define a PII taxonomy (Tier 0/1/2) and label data at ingestion, including prompts, RAG docs, embeddings, and tool outputs.
- Minimize inputs: replace identifiers with attributes, prefer server-side joins, and enforce strict purpose limitation.
- Implement pre-send filtering: redact credentials and high-risk PII patterns; block sending when content is too sensitive.
- De-identify RAG corpora: store redacted retrieval text; keep raw content behind gated access if needed.
- Tokenize when reversibility is required: separate vault, scoped tokens, audited detokenization, short retention.
- Lock down access: least privilege, tenant scoping, break-glass access, audit logs for reads and detokenization.
- Harden fine-tuning: remove PII from training sets, avoid unique identifiers, deduplicate, and add privacy tests to evaluation.
- Fix logging defaults: log metadata and structured signals, not raw text. If raw text is needed, redact first and keep short retention with restricted access.
- Control caches and retention: short TTLs for user-derived artifacts, scope caches properly, and align deletion workflows.
- Vendor governance: validate retention, access, sub-processors, and data usage. Ensure contracts and configs match privacy promises.
- Monitor continuously: scan logs and datasets for PII, alert on unusual access patterns, and practice incident response with realistic scenarios.
11. Frequently Asked Questions
What counts as PII in AI and LLM projects?
Treat anything that can identify a person directly or indirectly as PII/personal data: names, emails, phone numbers, government IDs, precise location, account identifiers, and combinations of attributes that make a person identifiable. In AI workflows, PII can appear in prompts, retrieved documents, tool outputs, logs, and evaluation datasets. If you can link it back to a user, assume it is personal data.
How do I stop PII from being sent to an external LLM API?
Enforce privacy in code, not in prompts. Implement a pre-send filter to redact or tokenize sensitive spans, use allowlists for what can leave your boundary, and keep raw identifiers out of prompts when possible. If you use RAG, retrieve only authorized, minimal passages and avoid injecting unnecessary personal details into context.
Is anonymization realistic, or should I use tokenization/pseudonymization?
True anonymization is difficult in practice because quasi-identifiers can re-identify people when combined. In most production settings, tokenization or pseudonymization is more realistic: it reduces exposure while preserving utility, and it supports controlled reversibility when the business process requires it.
Can fine-tuning cause a model to memorize personal data?
Yes, depending on the uniqueness and volume of personal strings, training method, and evaluation. The safest approach is to remove PII before training, avoid raw identifiers, deduplicate, and add privacy-focused tests (regurgitation probes and red-team prompts). When personalization is needed, prefer external memory stores with access control over weight-based memory.
What should I log for debugging without collecting PII?
Log structured telemetry instead of raw text: request IDs, timestamps, token counts, latency percentiles, route decisions, retry counts, safety flags, and pseudonymous user identifiers. If you must store any text, store redacted text, keep short retention, separate access, and audit all reads.
Key terms (quick glossary)
- PII / Personal data
- Information that identifies a person directly (name, email) or indirectly (account ID, device identifiers, unique combinations of attributes).
- Data minimization
- A privacy principle: collect and process only the minimum personal data needed for a defined purpose, and keep it only as long as necessary.
- Purpose limitation
- Using personal data only for specific, explicit purposes and preventing “secondary” use without a valid basis.
- Redaction
-
Removing or masking sensitive data (e.g., replacing an email address with
[EMAIL]) so it no longer appears in prompts, logs, or stored artifacts. - Pseudonymization
- Replacing identifiers with pseudonyms to reduce identifiability while keeping some linkage under controlled conditions.
- Tokenization
- Replacing sensitive values with reversible tokens and storing the mapping in a separate, access-controlled vault.
- Privacy boundary
- A point where data leaves your direct control (e.g., a vendor API, managed logging platform, analytics provider).
- RAG
- Retrieval-Augmented Generation: augmenting model prompts with retrieved context from a document store or vector database.
- Prompt injection
- An attack where malicious input attempts to override instructions or force the system to reveal sensitive data or call tools in unsafe ways.
- Retention
- How long data is stored before deletion. Short retention reduces privacy risk by reducing the volume of personal data available to be exposed.
Worth reading
Recommended guides from the category.